客户服务投诉热线:
95541 / 4008895541
(信用卡业务)

关于调整2026年服务收费价目表相关事宜的通告

为进一步落实服务实体经济要求,不断满足业务发展需要,总行决定对部分服务收费标准、服务内容及优惠政策等进行调整,现将具体内容公示如下:

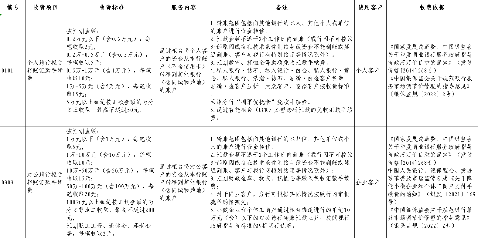
一、政府指导价调整

二、对私收费项目调整内容

三、对公收费项目调整内容

四、分行特色收费项目调整内容

上述调整内容均自20261月1日起执行。若有疑问,敬请垂询渤海银行各营业网点或拨打咨询投诉电话:400888881195541

渤海银行股份有限公司

2025年12月26日